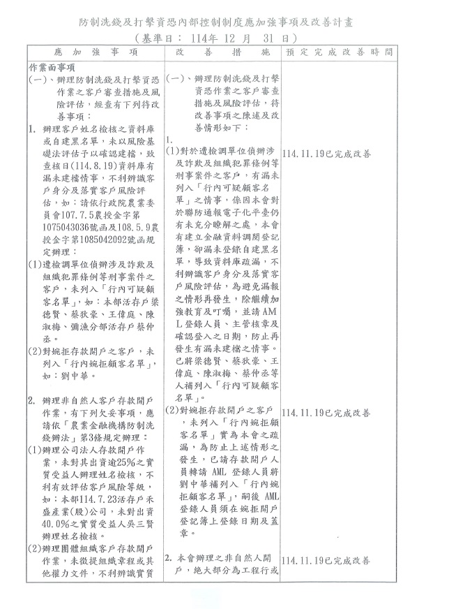
【最新公告 !】114防制洗錢及打擊資恐內部控制制度聲明書 【最新公告 !】114年漁會結算資產負債損益表 【最新公告 !】114年防制洗錢及打擊資恐內部控制制度加強事項及改善計畫 如需完整公告請至官網上方 關於漁會>最新公告中查看